国有资产与实验室管理处
首 页
部门概况
机构设置
岗位职责
党建工作
理论学习
支部风采
资产管理
资产预算
资产验收
资产维修
资产处置
资产调剂
资产管理系统
实验室管理
通知公告
实验室概况
实验室建设
安全教育
安全管理
实验室风采
实验室管理系统
实验教学示范中心
隐患举报
大型仪器设备管理
通知公告
工作流程
规章制度
分析测试中心
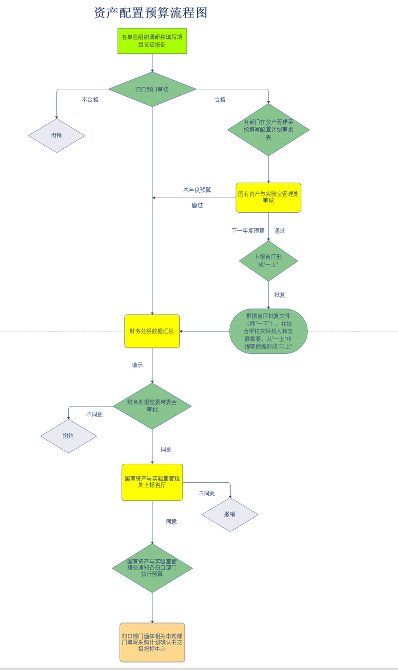
资产配置预算流程图
发稿时间:2024-03-17
浏览次数:
286
map